Skip to main content
MENU
Home
About us
Role Description
Person Specification
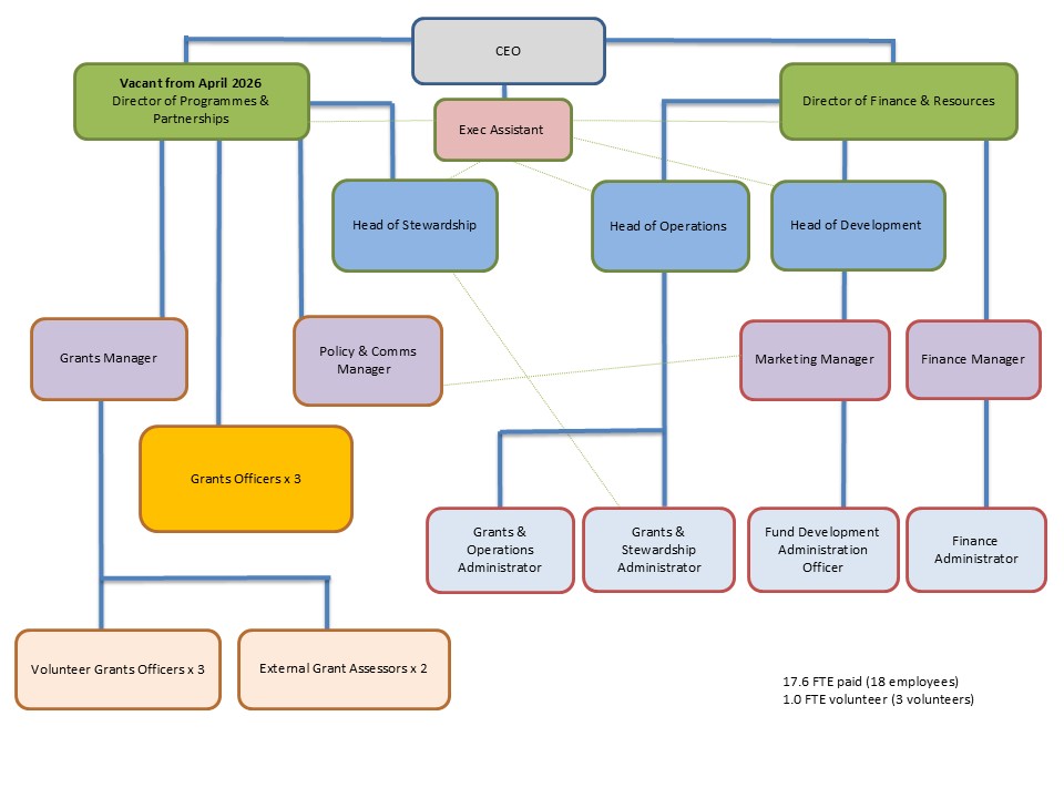
Organisation Structure
How to Apply
Organisation Structure